This project was Exhibited during the 2024 Signals Creative Tech Expo at the Beta Lounge: Interactive Digital Media Conference!
Behind the Scenes. Edited by Hannah Meng.
My Roles
My roles can be summed up as Production Designer and Coordinator, Narrative Designer, and Video and Sound Editor.
Production Designer
• Scripted, shot, directed, and edited a prototype spatial video to identify and resolve potential issues pre-production, resulting in reduced final production costs and time.
• Organized and executed two on-site shoots, including scene setup, talent and equipment coordination, script supervision, shot composition, and scene direction, demonstrating strong attention to detail and production management skills.
• Organized and executed two on-site shoots, including scene setup, talent and equipment coordination, script supervision, shot composition, and scene direction, demonstrating strong attention to detail and production management skills.
Production Coordinator
• Worked collaboratively with a diverse and interdisciplinary team, prioritising effective communication and alignment throughout the project.
• Scheduled and prepared weekly client meetings and reviews, for which I recorded and published notes for ongoing team reference.
• Scheduled and prepared weekly client meetings and reviews, for which I recorded and published notes for ongoing team reference.
Narrative Designer
• Took direction from the Creative Director to develop narrative outlines and multiple script versions, ensuring alignment with the overall vision while maintaining project scope within a tight deadline.
• Wrote the shooting script, and reformatted it to be easily read by unexperienced talent.
• Supervised the script during shooting.
• Wrote the shooting script, and reformatted it to be easily read by unexperienced talent.
• Supervised the script during shooting.
Video and Sound Editor
• Edited the spacial video (a main feature of the experience) in Davinci Resolve Studio, utilizing left and right 3D video editing capabilities to stitch shot footage together and sync up audio.
• Gained experience working with emerging Spatial Video technology, including optimal shooting techniques and post-production editing processes, showcasing ability to quickly adapt to new virtual reality technologies.
• Edited the project trailer.
• Gained experience working with emerging Spatial Video technology, including optimal shooting techniques and post-production editing processes, showcasing ability to quickly adapt to new virtual reality technologies.
• Edited the project trailer.
Screenshot from the view inside the Apple Vision Pro: Me standing next to the starting screen of the Love on a Plate application, augmented reality.
On-set Production Process
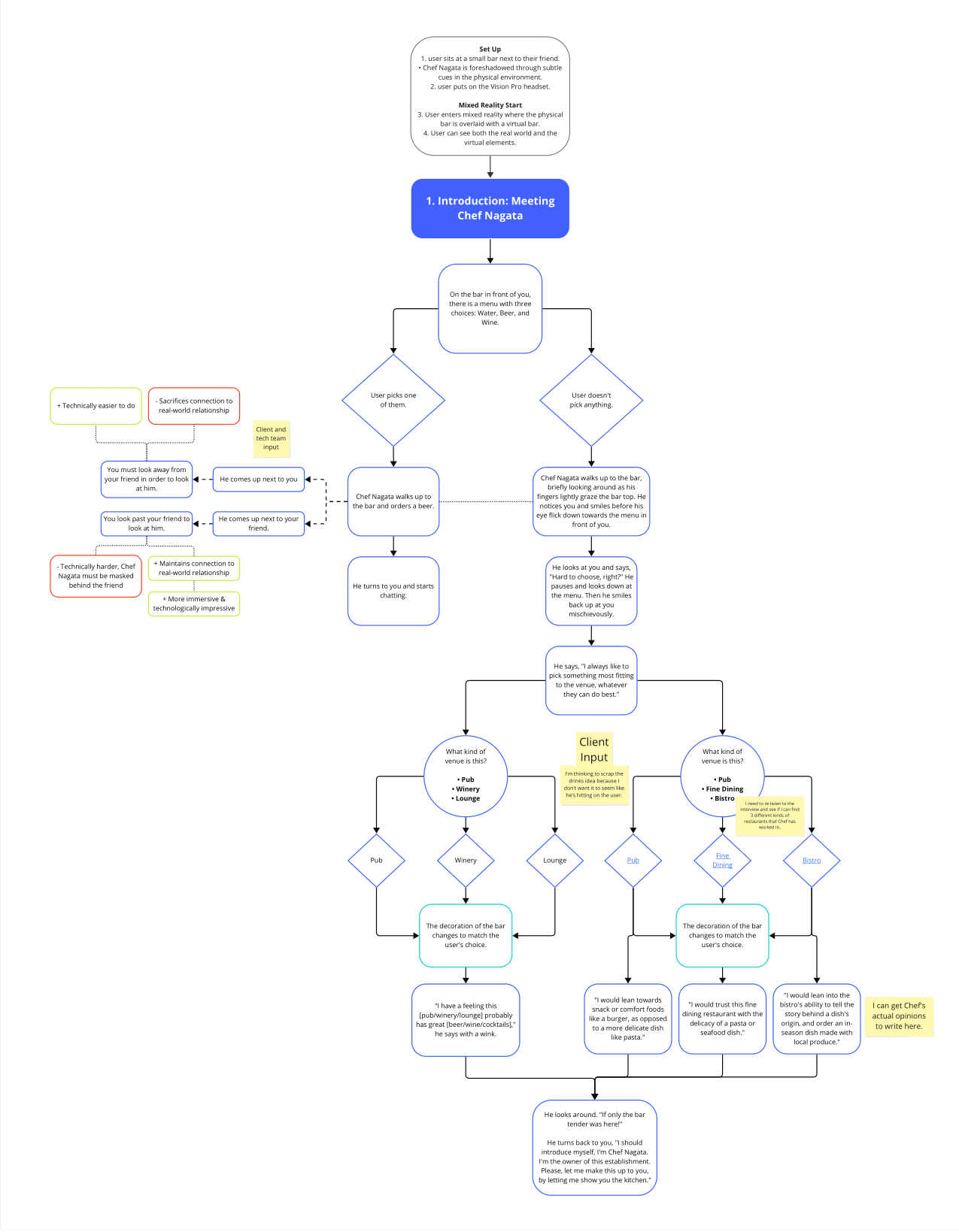
Narrative DESIGN Process
Scenes 4 and 5 Dialogue planning process.
Version 3 (final) of the story outline.
Version 2 of the story outline.
Version 1 of the story outline.
Out of scope choice map.
Unused ideas.